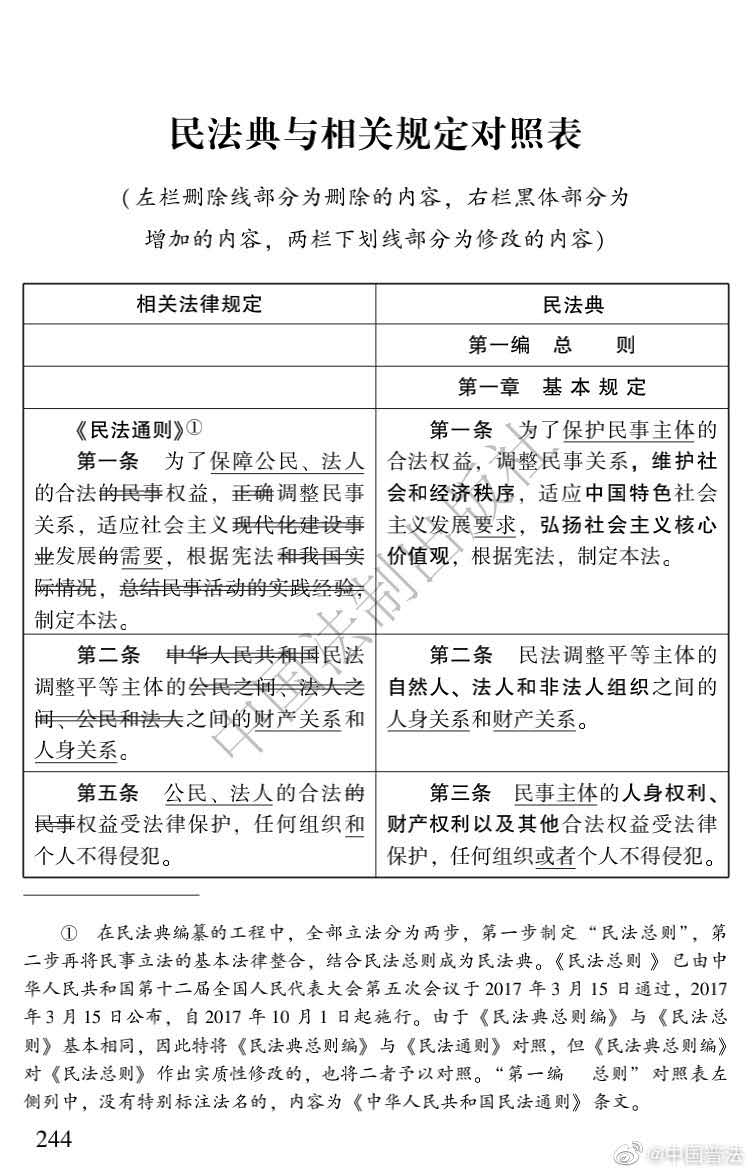
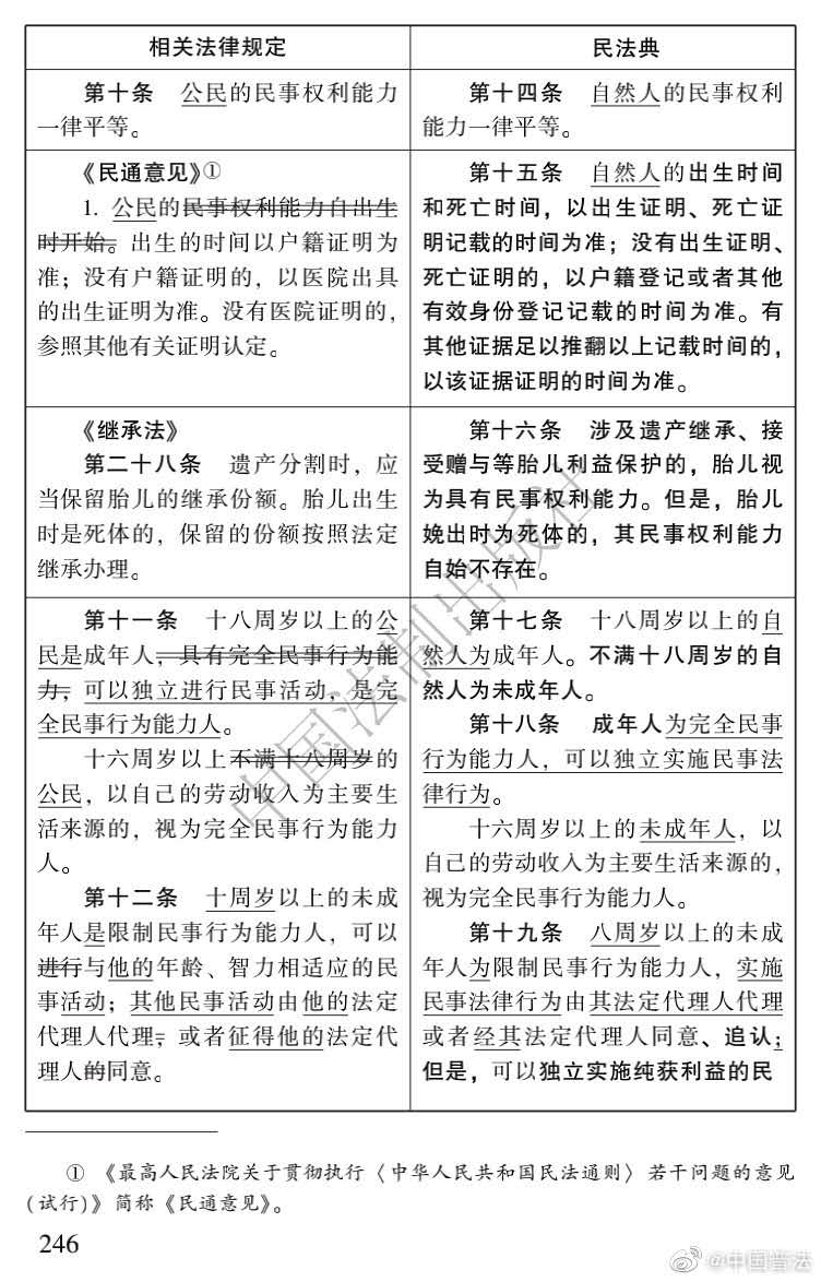
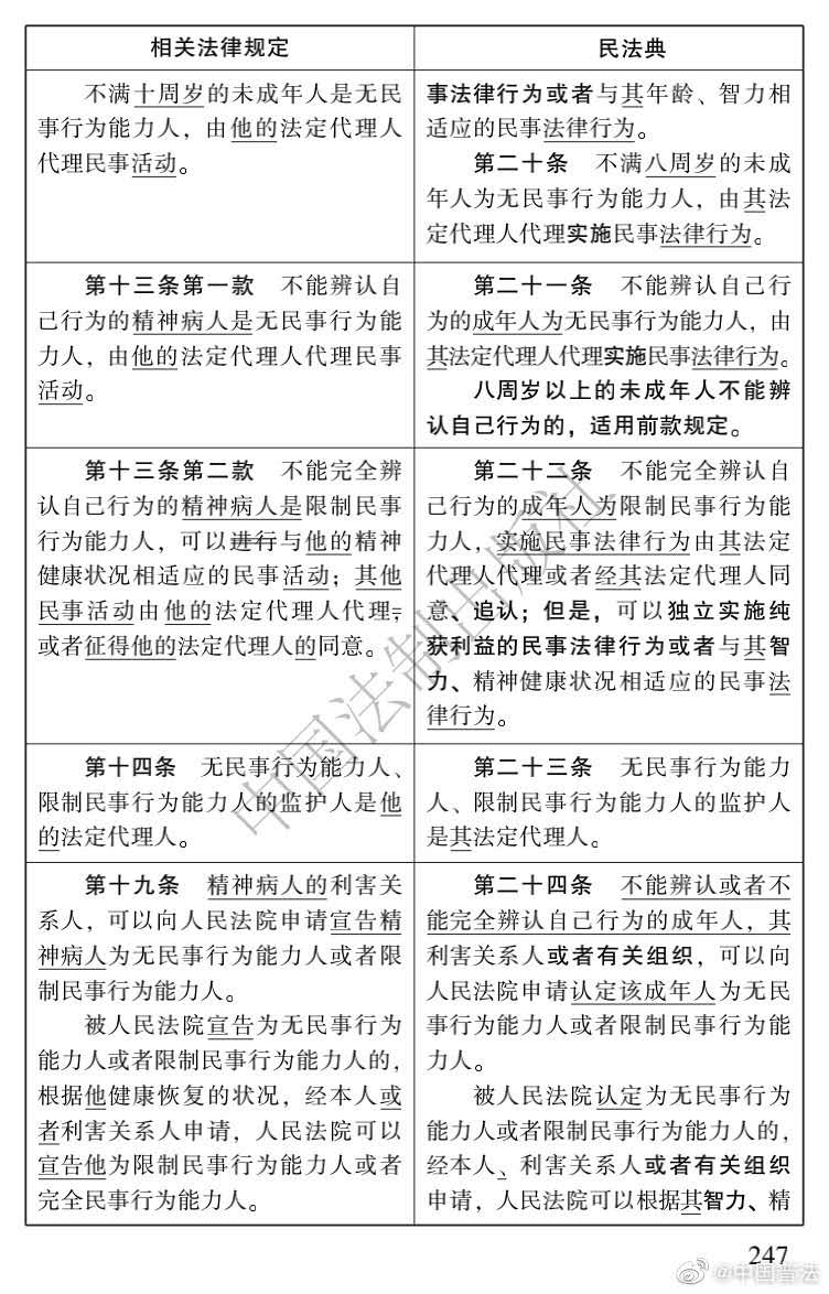
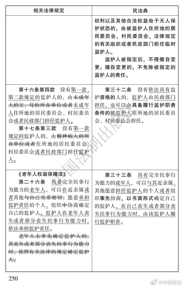
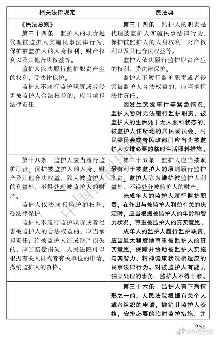
#微普法#【民法典与关联法规新旧对照!】民法典经两会审议通过并正式颁布实施了,这标志着“民法典时代”的正式到来。民法典“附则”部分明确了民法典与婚姻法、继承法、民法通则、收养法、担保法、合同法、物权法、侵权责任法、民法总则的关系。民法典施行后,上述民事单行法律将被替代。了解民法典对上述民事单行法律的相关内容都作了哪些修改,又有什么颠覆性的亮点,是学习民法典的快速通道,也是法律人的必修课。今天,我们整理了民法典新旧内容对照表供社会公众参考学习。内容准确且全面,值得收藏。
点击链接查看新旧对照表:http://t.cn/A62ph990[/cp]







